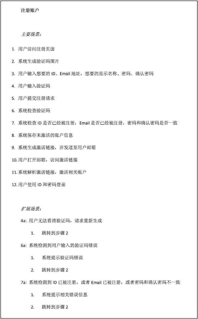
为了帮助读者详细地了解账户注册服务的需求,这里正式阐述一下账户注册服务的需求用例,见图4-1。  
   
图4-1 账户注册服务需求用例  
该注册账户用例包含了一个主要场景和几个扩展场景。该用例的角色只有两个:用户和系统。“主要场景”描述了用户如何与系统一步一步地交互,并且成功完成注册。“扩展场景”则描述了一些中途发生意外的情形,比如用户输错验证码的时候,系统就需要重新生成验证码,用户也需要重新输入验证码。  
该用例没有涉及非功能性需求(如安全性),也没有详细定义用户界面,用例也不会告诉我们使用何种技术。关于该服务的安全性,你将会看到一些实际的措施,但我们不会过于深入;关于用户界面,下一小节会给出一个界面原型;至于使用的技术,该项目会基于大家所熟知的Spring进一步开发。