我的位置:名著阅读 > 算法技术手册 > 深度优先搜索

深度优先搜索

考虑图6-7左边的迷宫。在经过一些尝试后,一个孩子能够快速地找到从起点s到终点t的路。但是计算机解决这个问题看起来就比较复杂,一种方法是假设离目标并不太远,然后做尽可能多的深度移动。也就是说,只要可以,随机选择一个方向,然后向这个方向前进,标记一下起点。如果你走上一条死路,或者不能在不重新访问顶点的情况下做任何深度移动,那么就会退到另一条未访问的分支上,并且向这个方向前进。图6-7右边的数字表示的是一个解的分支点;事实上,在这个解中,我们访问了迷宫中的所有点。

图 6-7 从s到t的一个小迷宫

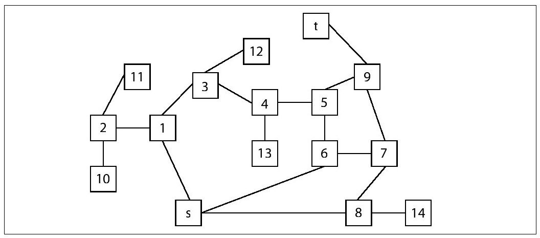
我们能够用一个包含了点和边的图来表示图6-7的迷宫。一个顶点表示迷宫中的每一个分支点(在图6-7的右边用数字标记),当然也包括“末路点”。如果迷宫中在两个顶点之间存在一条有向路,并且在这个方向上没有其他的选择,那么我们就说存在一条边。从图6-7得到的迷宫的无向图表示如图6-8所示,每一个顶点都有一个唯一标识符。

图 6-8 图6-7的迷宫的图表示

为了解决这个问题,我们需要知道在图G=(V,E)的顶点s到顶点t间是否存在一条路。本例中,所有的边都是无向的,但是即使在迷宫上加一些限制条件,我们也能够非常容易地将其看成有向图。

图6-9的详解包括了用伪代码描述的深度优先搜索。深度优先搜索的核心是递归的dfs_visit(u)操作,这个操作访问之前没有访问过的顶点u。并且这个操作通过对顶点染色记录下了搜索进程。顶点可能会染成如下三种颜色:

白色

顶点还未访问。

灰色

顶点已经被访问过了,但是其可能还有没有被访问过的顶点。

黑色

顶点以及其所有的邻接顶点都已经被访问过了。

首先,所有的顶点初始为白色,然后深度优先搜索在源顶点s上调用dfs_visit。在对u所有的未访问邻接顶点(它们为白色)递归调用dfs_visit之前,dfs_visit(u)将u染成灰色。一旦这些递归调用完成,那么我们将u染成黑色,然后函数返回。当递归函数dfs_visit返回,深度优先搜索开始回溯,直到回溯到一个有邻接顶点未被访问过的顶点(事实上,回溯到标记为灰色的顶点)。

对有向和无向图来说,深度优先搜索从s开始,访问了图中所有s可达的顶点。如果G中仍然有未访问,但是从s不可达的顶点存在,深度优先搜索将会随机从其中选择一个作为源点,然后重复操作。这个过程将会一直重复,直到G中所有的顶点都被访问。

图 6-9 深度优先搜索详解

在这个执行过程中,深度优先搜索遍历图中的边,计算和复杂的图结构有关的信息。深度优先搜索维护一个计数器,在一个顶点第一次被访问(标记为灰色)和完成在这个顶点上的深度优先搜索(标记为黑色)时,这个计数器增加计数。对于每个顶点,深度优先搜索记录如下信息。

pred[v]

前驱顶点,用来恢复从源点s到顶点v的路。

discovered[v]

其值为当深度优先搜索第一次访问v时,计数器增加后的值,简写为d[v]。

finished[v]

其值为完成在这个顶点v上的深度优先搜索,计数器增加后的值,简写为f[v]。

顶点访问的顺序将会改变计数器的值,所以需要注意邻接节点的顺序。对很多构建在深度优先搜索上的算法,深度优先搜索计算出来的信息都是非常有用的,包括拓扑排序,寻找强连通部,寻找网络中潜在的弱点。让我们来看看图6-8,假设顶点的邻接顶点是升序排列。那么计算出来的信息如图6-10所示。当计数器为18,顶点8正在被访问时,让我们看看图中顶点的颜色。图中有些部分(例如标记为黑色的点)已经被完全搜索并且不会被重复访问。我们需要注意白色顶点的d都将大于18(因为它们现在还没有被访问),以及黑色顶点的f都小于等于18,因为它们已经被完全搜索过,灰色顶点的d小于等于18,f大于18,因为它们现在正处于某条递归访问的路上。

图 6-10 在一个例图上计算d、f、pred,计数器为18时顶点的着色情况

深度优先搜索没有对图的一个整体认识,所以它是盲目地搜索顶点<5,6,7,8>,即使是南辕北辙。一旦深度优先搜索结束,pred的值能够用来生成一条从任意顶点到源点s的路。当然,这条路也许不会是最短路径,例如<s,1,3,4,5,9,t>,但是最短的路径是<s,6,5,9,t>[1]。

输入/输出

输入

一个图G=(V,E),源点是s∈V。n表示的是G中的顶点数。

输出

深度优先搜索计算三个数组。d[v]表示的是v第一次被访问时,计数器的值。pred[v]是深度优先搜索时,顶点v的先驱顶点。f[v]则是当v被完全访问过之后,计数器的值,即dfs_visit(v)之后计数器的值。如果原图是不连通的,那么根据pred的值实际上可以得到一个由深度优先树组成的深度优先森林。对于森林中的树来说,它们根节点的pred[r]的值都为-1。

假设

此算法对于有向图和无向图同样适用。

[1]注意,这里的“最短路径”指的是s到t经过的点的个数最少。