我的位置:名著阅读 > 西尔斯亲密育儿百科 > 第11章引入固体食物:何时吃,吃什么,怎么吃

第11章引入固体食物:何时吃,吃什么,怎么吃

在给4~6个月的婴儿进行检査时,我经常碰到这样的问题:“医生,我应该什么时候开始给孩子吃固体食物?”有一天,我决定釆取主动,问—位有6个孩子的母亲:“你知道什么时候开始给宝宝吃固体食物吗?”

“当宝宝开始偷偷感兴趣的时候!”她回答说。

“偷偷感兴趣?”我问道,有点惊讶。

“是的,”她说,“我在等他自己感兴趣。我发现他在注意我吃东西》当我把吃的从盘子里送到嘴里时,他的眼睛也在跟着转:当他的手够得到食物,能够坐在高脚椅上和我们一起就餐时,我就知道该让他吃固体食物了。”

这位聪明的母亲凭经验发现了引入固体食物的一个基本原则,就是根据宝宝自己的程度,而不是预先设定的时间表。宝宝的胃口和进食技能就跟宝宝的性情一样,具有个人特色。就让他自己来选择吧。

在过去10年里,给婴儿喂食的方式变得好了很多。现在不再根据日历来喂食,也不再会强迫6周大的宝宝吃麦片,如果6个月大的宝宝没有完整地吃完一顿饭,我们也不再感到挫败。今天,要根据婴儿个体的发展程度和肠胃适应能力来给他匹配营养,而这一点,不同婴儿之间的差别是很大的。要注意观察婴儿进食的一些信号,慢慢地引入固体食物,鼓励他自己吃,这些都是为了培养一种健康的进食态度,这也是给婴儿喂食的—个重要原则。

我们拥有最新的营养学研究成果、30多年的实践经验,还有给我们自己的孩子喂食的亲身经验。在本章以及下面的两章当中,我们希望能给你介绍这样一种喂食方式,既能让你增加对营养知识的了解,更好地享受喂食过程,又能培养一个更快乐、更健康的宝宝。

为什么要等

你给3个月的小宝宝喂母乳,看上去他很满足。每天都会打来电话的你的家庭营养师——宝宝的姥姥这时又打来问:“他现在吃什么,亲爱的?”无言以对。你被逮个正着!姥姥买的婴儿食品还没打开过,宝宝看起来并不感兴趣,你觉得他并没有准备好要吃。你很自然地转换话题,坚持你的选择,不打算启用固体食物。

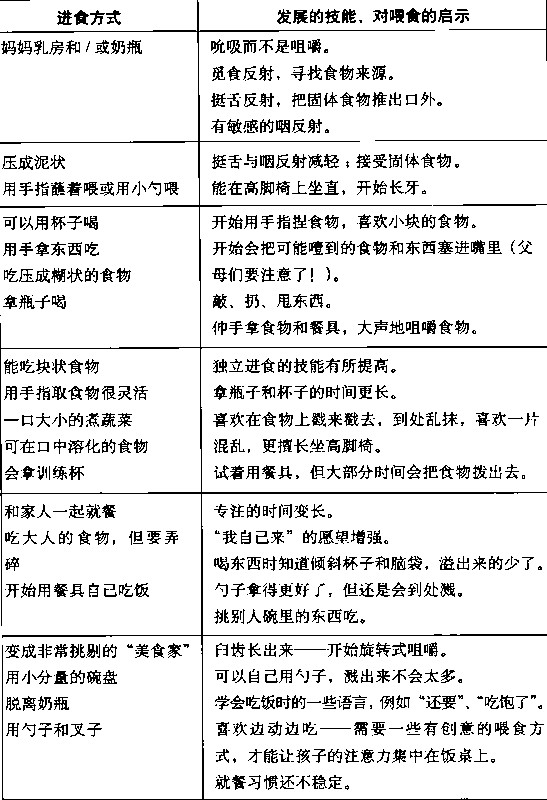
(在诊所,我建议父母们拿医生当挡箭牌,“告诉姥姥,威廉医生建议再等一段时间”。)宝宝舌头的移动和吞咽技能是延迟引入固体食物的第一个信号。头几个月,定宝的挺舌反射,会让他的舌头在感觉到外来异物时自动地往外推。这或许是防止过早被固体食物噔住的保护性反射。4~6个月大时,挺舌反射有所减弱。有些宝宝在6个月之前,舌头对固体食物的吞咽还不够协调。还有一个不能过早引人固体食物的信号是,在六七个月前,宝宝还很少长牙,进一步说明婴儿最初应该是用吮吸,而不是咀嚼进食。

不仅宝宝的嘴巴在早期不适合吃固体食物,他的肚子也不适合。宝宝不太成熟的肠胃还不能处理多样的食物,苴到6个月左右,很多消化酶才开始运作。小儿过敏专科医生不鼓励期引人固体食物,尤其是那些有很严.的食物过敏家族病史的孩子。研究表明,6个月前引人固体食物增加/过敏的儿率。成熟的肠道能分泌免疫球蛋白IgA,它就像一层保护性油漆,防止有害过敏原进人(牛奶、小麦和大豆等食物若过早引人,很容易引起过敏)。这种起保护作用的免疫球蛋白在宝宝出生头几个月含貴很低,直到7个月左右才会猛增。肠胃成熟时,会变得有选择性,能过滤掉不良过敏原。有过敏倾向的宝宝更要推迟固体食物,这也是一种与生俱来的0我保护机制。

喂固体食物:6~9个月

母乳、铁强化的配方奶粉,或是两者搭配,能满足6.9个月的宝宝所冇的基本营养需求。应把固体食物作为补充,而不是顶替母乳或奶粉。对一直吃母乳的宝宝来说,最好慢慢地引人固体食物,这样才不会取代了营养更丰富的母乳。

可以引入的迹象

一开始,宝宝会讨东西吃一一伸手拿你盘里的食物,抓住你的勺子,一脸饥饿地看着你。当你张嘴要吃时,他也会跟着张大嘴巴,模仿你吃的动作。有时宝宝感兴趣的是餐具,而不是食物。如果宝宝很有兴趣地看着你吃,试着给他一个勺子玩(最好是结实的塑料勺,敲打时声音会小些).如果宝宝对勺子很满意,说明他中意的是玩具,而非食物。如果宝宝还是对你吃的食物感兴趣,那么可能就该尝试固体食物了。还有,宝宝能坐在髙脚椅上,能用手指捏食物,也是可以给他固体食物的信号。

第一次喂

最先喂的应该是最不易过敏且昧道跟母乳最为相像的食物,比如熟透的香蕉泥,或混合了母乳或配方奶的米粥。(见第219页的“吃闶体食物引起的便秘”。)取指尖大小的香蕉泥放在宝宝的嘴唇上,让他吮你的手指。接触了新味道后,再给他加量,加浓度。放一团在宝宝舌头中央,观察他的反应。如果宝宝髙兴地吃了进去,说明他已经准备好了,且满心愿意。如果食物被吐了出来,且宝宝表情比较痛苦,说明他还没准备好。

如果宝宝把小团食物吐还给你,不要着急.你的宝宝还没有学会闭嘴、卷食、吞咽这一整套技能。如果宝宝只是困惑地坐着,张着嘴巴,食物留在舌头上,那么说明挺舌反射第一个勺子我们建议把你的手指当做宝宝的第一个“勺子”。因为手指柔软,温度适中,宝宝也非常熟悉。你的手指还能感知食物的冷热。很少有宝宝喜欢最开始就用一把金属勺。金属传热,你每次得多花时间把烫的食物吹凉。肚子饿的宝宝可会不耐烦的!一把塑料的婴儿勺是个不错的选择。用不会裂的塑料碗,就不怕宝宝拿着碗在高脚餐椅桌面上敲,或掉到地上。

已经在告诉你,过一阵子再试吧。

循序渐进喂固体食物

最开始用米粥或香蕉作试探,量从指尖那么大到半匙、一匙,再到—大匙,然后是55克左右或半罐大小。浓度从汤状,到泥状,再到块状。记住,你的最初目的是让宝宝接触新味道,而不是要填饱他。

6个月大时.很多宝宝能用勺子吃泥状的固体食物》婴儿进食一览

受欢迎的早期固体食物米糊桃子大麦苹果泥香蕉胡萝卜梨鳄梨南瓜红薯渐渐地,配合宝宝的吃饭技能和胃口,变化食物的质地和数鼋。冇的时候宝宝喜欢较稀的食物,但量多》而有的时候宝宝则喜欢块大景少。这时吃饭习惯还没有稳定下来。可能今天吃了满满一罐,下次只吃一小勺。

记膳食日记

我们发现记宝宝膳食日记很有用。口记可以分四栏,在第一栏记下宝宝看起来喜欢的食物;第二栏,记下宝宝尝过后不喜欢的食物,第三栏,记下可能会过敏的食物及过敏表现;第四栏,记下你学会的让宝宝多进食的最省力方法。膳食日记让你了解宝宝的偏食倾向和在每个阶段发展的技能。如果宝宝不喜欢某种食物或对其过敏,那么每吃一种新食物至少要相隔一周,并记下宝宝对哪种食物敏感或只是简单地不喜欢。还有,对容易过敏的宝宝,引人固体食物的时间和进度都要慢一些。(有关食物过敏更详细的讨论,参见第262页。)喂多少

在宝宝急切地接受第一口固体食物后,要逐渐地增量。记住小宝宝的胃很小,只有他们的举头那么大,所以不要想着让宝宝一顿吃下大于一个拳头的食物。宝宝目前还没有形成稳定的吃饭模式。也许某天他吃下好几大勺,而第二天却只吃了一勺。

何时喂

在一天当中宝宝最饿、最无聊,或者你俩需要改变一下节奏的时候给他喂同体食物。此外,你应挑个最方便的时间,因为宝宝在吃固体食物时,免不了弄得一团乱。对喝配方奶的宝宝来说,早晨通常是最好的,因为那时你有充裕的时间,不必想着给家里其他人准备饭菜。如果你喂母乳,则应选择奶水最少的时候,通常是傍晚时。在两次喂母乳期间给宝宝吃固体食物。若间时喂宝宝母乳和固体食物,后者可能会妨碍宝宝对母乳中铁的吸收。

边吃边玩。宝宝没有早、中、晚餐的概念,对他们来说,早餐吃蔬菜,晚饭吃谷类和水果没有什么区别。如果你还想着宝宝会安静地坐在高脚椅上,乖乖地吃三餐的话,就赶紧忘掉吧!即便是玩,宝宝也不会在一个地方坐很久,更何况是吃。要允许宝宝边吃边玩。记住,小宝宝胃口小。一天当中一点一点地吃几次比正经三餐会更好。一日三餐是成年人的模式,而且即便对我们来说,也不及少吃多餐来得健康。(见第248页“试试冰格盘”。)不要喂得太快。找一个你不那么匆忙的时间来喂宝宝。给宝宝喂食是很花时间的,他要晃荡晃荡,玩一玩,放到嘴里的东西还要吐出来,弄湿衣服,在身上抹一抹,扔到地上,还会乱丢东西。

吃固体食物引起的便秘

很多宝宝开始吃固体食物时会出现便秘。有趣的是,通常最早吃的食物——香蕉和大米——会给大多数宝宝造成便秘。那么,既然有便秘危险,为什么还要在开始时让宝宝吃这类东西呢?传统使然。大米和香蕉一直以来都被作为宝宝的入门食物。如果你的宝宝出现,便秘的迹象,立即停掉开始吃的任何食物,给他煮软的李子或桃子泥(或第218页上列的任何水果)。等问题解决了,再慢慢给他其他食物,同时继续吃水果。你会知道宝宝需要什么来保持大便正常。

喂食策略

为了让宝宝吃得多一点,而不是往地上掉得多一点,既需要他掌握进食技能,也要求你有很大的耐心和适时的幽默感。下面告诉你如何省力、高效地喂食。

享受餐桌谈话。吃饭是一项社交活动。当你给宝宝递上吃的,那一刻宝宝可能在想:“一个我爱和信任的人,给我一种新东西吃。”告诉宝宝这是什么食物,要怎么吃,他就能将这些语言与食物,以及接下来的互动联系在一起。西尔斯家的餐桌谈话就是这样的:“史蒂芬想要胡萝卜……来,张开嘴巴!”这时我把盛了胡萝卜的勺子凑到史蒂芬嘴边。当我让史蒂芬张大嘴巴时,我自己的嘴巴也张得大大的,好让他模仿我的表情。热切的眼神、张开的双手和嘴巴,说明宝宝已经准备好要吃了。

言传身教。劝诱不太情愿的宝宝吃饭,你要做出很享受的样子。利用他学会的新技能一一模仿父母的动作——在他面前吃饭,但要用一种夸张的方式,慢馒地把一勺吃的放入你的嘴巴。张大眼睛,表示你是多么喜欢这个味道,并且夸张地说:°嗯嗯,味道好极了!”让宝宝受到感染,也想要这么做。

张大嘴巴,插入勺子。等宝宝

饿了,有心情与你交流时喂他。当你与他面对面,张大嘴巴对他说:“来,张大嘴巴!”一旦宝宝张开嘴,就把食物送进去。

上唇刮食法。试试用上唇刮食物。当你把一勺食物放在宝宝嘴里时,轻轻地把勺子上挑,让他用上嘴唇将食物一刮而光。

观察结束倍号。嘴唇撅起,嘴巴紧闭,看到靠近的勺子时脸转向别处,都是宝宝不想吃东西的信号。也许这时候宝宝想玩,想睡觉,或只是不感兴趣,不饿。不要强迫他吃东西。有些宝宝6个月时就很渴望固体食物,也有的迟至9~12个月还是意兴阑珊。你要培养宝宝形成一个对食物和吃饭的健康态度。

避免晚上吃得过饱。常有人建议添加麦片,这样宝宝不容易饿,而且可以延长吃母乳或喝配方奶之间的间隔,还能防止宝宝半夜饿醒。可是,这种做法不仅很少起作用,还会造成宝宝胃口失控,最终导致过度肥胖。在喂奶间隔当中宝宝可能需要别的交流形式,而不只是把他喂饱。记住,奶——不管是母乳还是配方奶——都还是宝宝这个阶段最重要的营养来源。不要在睡前给宝宝吃固体食物,你以为这总该一觉睡到天亮了吧,我们也曾经这么试过,然而研究表明,睡前吃饱固体食物的宝宝,一觉到天亮的几率并不会比睡前没吃饱的宝宝高。

鼓励自己吃饭。宝宝6个月左右时,开始发展两种很激动人心的技能,一旦驾轻就熟,会让吃饭变得简单。这两项技能一是能在高脚椅或你大腿上坐好,二是能伸手去够他们面前的食物。有些宝宝只是不喜欢你把勺子递到他面前而拒绝固体食物,他喜欢自己动手。放点香蕉泥在他伸手可及的地方。6个月左右的宝宝会伸手去抓任何面前他感兴趣的东西。你会注意到宝宝用手去抓这些东西,慢慢地放到嘴里。到9~10个月,宝宝会用拇指和食指去捡小东西。刚开始在找到自己的嘴巴之前,宝宝可能会多次失误,以至于很多食物被拍到脸颊上,或掉落在地上。有位母亲曾经打趣说:“地板比我家宝宝还要营养均衡呢。”这也提醒你记住,在这个阶段,宝宝不需要固体食物——喂食还在摸索当中呢。

把脏兮兮的小家伙弄干净。为了

让宝宝放开手里的勺子,可以给他一些别的能抓的东西——另一把勺子或者玩具。如果你打算让孩子吃点东西,在你跟他“聊天”时轻轻地握住他的两只手,或给他哼一曲小调,转移他想“帮忙”的欲望。宝宝会像对待玩具一样对待固体食物。你想的是喂饱他的肚子,他想的是满足自己的精神需求。对此你不要烦恼!你的乳汁含有所有基本的营养。他扔东西、吐东西有增无减时,干脆把吃的拿走。等他真的饿了,本能会占上风,他会意识到食物很神奇,能填饱他空空的肚子。

帮助宝宝培养对固体食物的兴

趣。利用宝宝6~9个月学会的新技能——喜欢模仿看护人的动作。让宝宝看着你吃,享受食物。比如准备少量的婴儿食物,如米糊或香蕉泥,吃—口后大声说:“嗯……真是太——好吃了!”有些宝宝在这个阶段不愿尝试任何新东西。你应该先吃几口,让宝宝看到你享受新食物的样子。

换花样。同样的食物吃太多宝宝也会感到厌烦,他会时不时地拒绝以前特别喜欢的食物。这说明宝宝需要种类更多、更丰富的食物。

避免混杂着吃。每次只给宝宝吃一种食物,而不是几种混在一起。万一宝宝过敏或不喜欢,单一的食物也比较容易判断。你一旦知道某些食物是好的,可以把它们加在一顿饭里。有时候在一勺肉或蔬菜上放一小块水果,能让宝宝愿意将不怎么喜欢吃的东西吃到嘴里。

不要盐.不要糖。父母是孩子口

味的制定者,如果你的孩子在成长过程中习惯了很甜或很咸的食物,以后就很难改变了。

喂固体食物:9~12个月

前面的阶段主要是让宝宝接触固体食物,让他习惯从液体到固体的转变,从吮到嚼的转变。大多数宝宝只是在玩,吃下的部分很少。母乳或配方奶占宝宝饮食的90%。

半岁以后,宝宝的吞咽能力进步很大。挺舌反射差不多消失,.咽反射也大为减弱,吞咽变得更加协调。这就为从泥状食物向捣碎的、更大块的食物慢慢过渡打下了基础。你可以逐步改善固体食物的质地,但不宜太快。如果太慢,也会让宝宝失去体验不同质地食物的机会,延长吃泥状食物的时间。而太快的话,会让宝宝因为害怕被噎住而不敢尝试新食物。

新技巧——新食物

在这个阶段,宝宝喜欢更多种类和分量的固体食物a固体食物成为宝宝膳食的主要部分,通常占1岁宝宝营养来源的一半左右(这只是平均水平,很多母乳喂养的宝宝在1岁时,母乳依然占营养来源的80%~90%)。在这个阶段,新的成长带来新的进食模式。宝宝手指的检拾能力现在有了很大的进步,能捡起小块的食物吃了。刚学会的技能,宝宝通常兴致极高,全神贯注。因此,这时候可以给他一些小块食物,挑起他试用新技能的兴趣。享受手捏食物吃的乐趣就这么开始了。

宝宝手部敏捷度提高了以后.能用手指拿起来吃的食物就变得更具吸引力。

用手捡起食物吃

为了鼓励宝宝用手把食物检起来吃,而不是弄得一团糟,你可以在他面前盘子里放些小块的〇形麦圈、煮熟的胡萝卜块、米糕或者宝宝能咬的柔软的水果。正在长牙的宝宝也喜欢一些稍硬的食物用来磨牙,例如磨牙饼干。这些硬度稍大的食物,特别是磨牙食物,要人口易化,咀嚼几下后容易软化。

我们注意到我们的孩子喜欢各种意大利面。宝宝可以借着用拇指和食指捡东西的技能,一次挑一个棍状面、贝壳面或弯管通心粉。用手检奇形怪状的意大利面吃,比其他食物更能抓住宝宝的注意力,而且宝宝也能因此多少吃进一点。如果担心过敏,可以等到宝宝1岁左右再给他添加意大利面等小麦产品。若你的宝宝有过敏倾向,你可以买些不含小麦粉的磨牙饼干或米饼。

宝宝学会用手捡食物也有麻烦的一面。食物和餐具都成了有趣的东西,可以用来敲、扔、甩。这不一定是说宝宝拒绝食物或拒绝吃,而是反映了他探索新技能的自然需要。如果现场变得乱糟糟,到了你无法忍受的地步,结束喂食就是/。

指和截

除了用拇指和食指捡东西之外,10个月大的婴儿还能用食指戳东西、指东西,向看护人发出讯号。宝宝喜欢用手指戳新食物,好像想蘸一点试试看,你可以利用他的这项技能。鳄梨蘸酱(不加盐和口味重的调味料)对这个阶段的宝宝来说是既美味又营养的食物。记住,每项新技能都对宝宝的营养有益处,也会带来一些让人好气又好笑的小麻烦。当宝宝用食指去戳吃的,放到嘴里品尝时,这位小艺术家可能会在衣服和面前的盘子上作画。出现这类情况时,暂且当成好事享受吧。如果宝宝不吃了,可以结束这顿饭。

喂食技巧

现在你已经给宝宝介绍了很多新奇的味道和不同质地的食物,下面介绍一些西尔斯家的喂食经验:尊重小肚子。要少吃多餐。由于宝宝的胃只有他拳头那么大,因此一顿饭很少超过2.4勺。不要一开始就在盘子里堆一大堆吃的。先盛上拳头大的小份,还想吃的话继续加。

逐渐增加食物种类。对刚刚接触固体食物的宝宝来说,蔬菜和水果需要滤成汁。当宝宝有了进食的经验,可以再进一步把食物做成泥,然后是切得很碎的食物。大多数宝宝在1岁左右开始接受块状食物。

不要强迫。不要强迫宝宝吃饭,强迫只会培养不健康的吃饭态度。你的角色是---选有营养的食物,准备好,创造性地介绍给他,与宝宝个人的能力和喜好相匹配。而宝宝则要根据自己的需要、心情、能力和喜好,吃掉他在这个时候想吃的童。喂宝宝吃饭与教他们游泳相似,你要在保护他与放开他之间做好平衡。

.ij罗伯特医生笔记:

如果宝宝不想吃饭,可以试试用团队鼓励的方式。让宝宝坐在高脚椅上,每个人都开始吃,但什么都不要给宝宝。他会感觉到自己被孤立,想要一些吃的。当他伸手去够食物时,从你盘子里拿给他,他会认为这是你的食物,甚至会认为是他的食物放在了你的盘子里。

当他开始吃饭时,不要一下子把整盘食物放在他面前。一次只给他一两口,他会想要更多。这样,宝宝会觉得不如自己吃自己的。

吃饭习惯还不稳定。会有一段日

子,宝宝一天要吃6次固体食物,接下来3天却拒绝吃固体食物,而只想吃母乳或奶粉。

教他餐桌礼仪。孩子是天生的小丑。如果他掉了一个餐具或一块食物,而周围每个人都很快对此有反应,他就会觉得自己掌控着游戏全局,继续把食物扔得到处都是,就是不放进嘴里。把食物铲到这儿沪到那儿是这个小丑在餐桌上常表演的节目。

有时候,手指灵巧的宝宝会变得很不耐烦,抓起一手的食物往嘴里送,结果弄得嘴里一半,脸上一半。他会不断地大吃、乱搞,直到他的小丑把戏引起观众注意。

这时不应该笑,观众的笑声不只会让他的行为变本加厉,还可能造成危险,如果宝宝笑的时候嘴里塞满食物,再深呼吸,就可能噎到。

给学步期孩子(1岁和1岁以后)安全喂食的技巧*不要吃膳食纤维多的食物,.如芹菜和扁豆。

*做鱼肉泥前挑出鱼刺。吃三文鱼罐头时,要先碾碎鱼骨头。

*香蕉或其他人口即化的冷冻食物,都是安全、天然的长牙宝宝的食物。

*不要喂市售的白面包,吃进嘴里后会形成一种浆状物质,宝宝容易噎到。

*果酱要涂匀,不要给宝宝一团,容易哽噎。

*肉要切成指尖大小的小块,太大宝宝容易噎到。

*不要吃大块食_。宝宝的门牙只用于咬,负责咀嚼的臼齿要到1岁以后才会长出来。这时宝宝还是在用牙床而不是臼齿咀嚼。

*宝宝用手指拿东西吃时,旁边要有人看着。而且吃的时候要坐好,而不是斜躺着或在玩耍。

*一次只放几块可用手拿的食物在宝宝的浅盘里。堆太多会让宝宝想一把抓起来大吃,而不是一个一个捡起来吃。

*热狗(香肠)对宝宝来说既不营养也不安全。宝宝咬一口热狗的大小刚好与他的气管相当,容易噎着。不含硝酸盐和亚硝酸盐的健康热狗是学步期孩子最喜欢的食物,切成细长条是安全的。不过,即便是“健康”也含有很多的钠,因此要限制食用量。

安全且受欢迎的手指食物

〇形麦圈

煮熟的豌豆(去壳)

米糕(不含盐)

梨片(熟透)

胡萝卜丁(煮熟)

苹果片(煮软)

全麦面包(切边)

意大利面(煮熟)

全麦百古饼豆腐块炒鸡蛋绿豆(煮熟)法式面包鳄梨蘸酱或鳄梨块容易噔住宝宝的食物

果仁未煮软的苹果种子整粒葡萄爆米花’热狗/香肠(整条或整块)膳食纤维多的食物硬豆子肉块生胡萝卜刺激大人有所反应会让宝宝对自己的能力很有信心。不过,也得适可而止。大人反应太快只会助长宝宝的表演欲望。不管是笑还是责备,在他看来都是观众们有了反应,于是他继续表演。不要理会是最好的办法。如果他的滑稽动作失去控制,就当他已经饱了,撤掉食物。不要寄希望于他能像大孩子那样安静地坐很长时间。即便在这么早的阶段,餐桌礼仪也可以通过榜样学到。如果他看到大人或其他孩子边笑边吃,扔食物,敲餐具,他也会照做。还有,记得表扬好的礼仪举止。

尽置保持整洁。宝宝的每项新技能都有利有弊。用手拿物的能力能让他学会自己检东西、吃东西,有时也让就餐区变得一团乱。要允许宝宝有用他新发现的器具制造混乱的特权。不管你信不信,婴儿实际上是在混乱中学习的。当一些食物进人嘴巴时,另外一些散落各处。乱扔、乱掉、乱抹,这些就餐时间的惯常演出,都是父母还能应付的。要允许一定程度的乱,但不要失控。盘子里食物放太多,宝宝会双手并用,这样大部分都被浪费掉了,而不是进了肚子。只在盘子里放少许的0形麦圈、煮过的胡萝卜、几块米糕和任何宝宝喜欢的一口大小的水果和蔬菜。需要时再添。把全部的食物放在宝宝面前等于是在制造混乱。

安抚特别爱动的孩子。我们有

个孩子吃饭时喜欢挥胳膊,这时我们就用3个塑料勺对付她。两个让她拿在手上,一手一个,另一个用来给她喂食。这招很管用。另外也可以用玩具。把一个带吸盘的玩具放在她的盘子里,这样我们给她用勺子喂食时,她就可以玩玩具。有时,宝宝会张嘴吮玩具,这就为他们张嘴接受食物做了预备。

玩餐桌游戏。玩些游戏,例如勺子飞机游戏。一边说“飞机来啦”,一边把一勺食物向孩子的嘴巴俯冲过去。

让紧锁的嘴唇张开。让拒绝吃饭

的嘴巴放松,你可以先撤下来,吃自己的饭,还是那招管用的“嗯嗯嗯好吃好吃”。当宝宝看着你张大嘴巴享受食物,他可能会受到感染,让嘴巴放松下来。用一种宝宝最喜欢吃的食物做诱饵。当他也张开嘴巴时,你快速地把吃的放进他嘴卑.。

伪装。把营养更丰富但不那么受宝宝喜欢的食物,用他最喜欢的食物伪装起来。试着在一勺蔬菜上面铺一层苹果酱(或其他宝宝喜欢的食物)。宝宝先是接触到喜欢的苹果酱,接着才是味道差些的营养食物。如果宝宝还是不喜欢,就暂时不要给他吃。

骗骗小味蕾。感受甜味的味蕾在舌尖部位,感受咸味的则分布在舌头两侧,感受苦味的则在舌头根部。在舌头中间,味葡偏中性些。因此,引入一种新甜食,要把它放在宝宝的舌尖上,而不是舌中位置,这样是为了给新甜食胜出的机会,而不是被退回来。蔬菜放在舌头中间比放在舌尖好,除了那些带甜味的蔬菜,如红薯。

给宝宝一根骨头。宝宝可以从几乎没有肉的鸡骨头,升级到还留有不少肉的骨头(骨头不能裂开)。你可以趁宝宝忙着跟这根骨头玩(敲、啃、摇,从一只手换到另一只手)的时候,自己好好吃几分钟的饭,说不定宝宝还可以从骨头上吃到一点鸡肉。

理解宝宝对食物的恐惧。有些宝宝对新食物有恐惧感是正常的。在吃以前,宝宝会先对新事物作一番探索。在真正尝试以前有个逐渐熟悉的过程。对这种小心翼翼的宝宝,有个办法就是把一点点食物放在他的食指上,引导他自己把食物送人嘴里。

享受妈妈的大腿。如果你的宝宝不愿待在高脚椅里,让他坐在你大腿上,吃你碗里的食物。如果他开始把你的碗弄得一团糟,你可以放一点吃的在宝宝和你的碗之间的桌面上,把他的注意力从你的晚饭上转移开。

共享一个碗。让宝宝吃你碗里的东西。有时候宝宝只是不想像小孩那样吃饭,他会拒绝婴儿食品和婴儿餐具。1岁左右时,宝宝喜欢坐在父母的大腿上,吃父母碗里的菜,尤其是土豆泥和煮熟的蔬菜。这时把宝宝的食物放在你碗里,哄骗这个小美食家吃下自d的食物。

帮孩子自己吃饭。1岁左右的宝宝开始进人“我自己来的阶段,他可能喜欢用勺子自己吃饭。父母们自己喂宝宝比宝宝自己拿勺子吃要更容易些。其实这时需要父母做出一点妥协。对决心已定要自己吃饭的宝宝,我们用过一个计谋,那就是和他一起做这件事。父母拿着一勺食物,当宝宝抓住勺子时,父母依然拿着,帮助他把勺子往嘴甲送。利用这个年纪的宝宝喜欢模仿你的特点,当他看到你用勺用得很好,他也要自己试试看。(更多喂食策略,请见第246页的“给挑食的宝宝喂食”。)自制婴儿食品营养充足与否,直接影响宝宝的健康和行为发展。每周花几个小时的时间给宝宝准备食物是值得的。你放进什么东西自己心里有数,比较合宝宝的口味。在宝宝被过甜或过咸的包装食品宠坏之前,让他习惯新鲜的自制食品的天然味道。另外,新鲜食物本来就味道更好。(见本书第236页“奠定孩子的口味”。)健康的烹饪在开火做饭前,先把蔬菜水果洗干净。用专用的蔬菜刷仔细地刷净。切除较硬的末端部分。去核,削皮,自制婴儿食品所需工具*食品加工机或搅拌机*烘烤锅*蔬菜蒸锅*打蛋器*有盖的炖锅*切菜板*耐高温玻璃杯*餐叉和土豆捣碎机*网眼过滤器*蔬菜刷和削皮器*量杯和勺子*锐利的削皮刀*长柄勺*抹刀*磨碎机.滤锅储存和冷藏用器具*冰格盘

*储存罐(120毫升)

*小的冷冻袋*烤盘*蜡纸*保鲜膜*做标记用的笔去籽,总之去掉任何可能引起哽噎的东西。还要去掉猪肉和禽肉上多余的肥肉。

蒸比煮更能保持蔬菜水果的维生素和矿物质。将蒸出来的汁淋一点在食物上,能把烹调中失去的营养素加回一部分,或把汁留下来做汤或酱汁。下面的做法也可以让婴儿食品更健康:*不要加盐加糖,没必要。你可以加一点柠檬汁作为自然的提鲜剂,也有助于保存食物。

*豆类先放在水里煮沸两分钟,然后晾一个小时,而不是通常做的那样浸泡一个晚上,这样会造成一些营养物质的流失。

*烤土豆和南瓜这样的蔬菜时,只烤表面。

*不要煎炸食品,以免增加不健康的脂肪。

自制食品的包装和储存

自制食品需冷冻保存。冷却后,将食物分成小份加以冷冻。

*冰格盘特别适合用来储存小份的婴儿食品。把刚做好、磨成泥的食物倒在格子里,覆一层保鲜膜,放入冰箱冷冻。

*冻结后,把食品方块从冰格盘里取出,存在密封的冷冻袋里。需要的时候一次取出适当的童。

*也可以在烤盘上铺一些蜡纸,上面放一排排一勺童的泥状食物,或切好的煮熟食物,然后冷冻成固体。剥离这些“饼干”或切片,放到严格密封的口袋里冷冻。

*一旦宝宝吃的分量超过“饼干”和**冰格”大小,可以利用用过的婴儿食品罐、小果酱瓶或大小适中的塑料容器来存放婴儿食品。注意食物不要装得过满,因为冷冻后会有所膨胀。

*在存好的食品上面贴上标签,注明食物名称、日期,先做的食品放在前面,就像在超市陈列的方式一样。自制婴儿食品冷冻后能安全地存放3个月。

婴儿食品的解冻与食用

冷冻食品不应该放在室温下长时间解冻。可以尝试以下处理方式:*慢慢解冻。取一顿或一天的量,放在冰箱冷藏室里解冻3~4个小时。

*想快点解冻,可以把块状食品或未打开的罐子放在隔热的盘子里,再放进一个小炖锅中。往锅里加水,水不要没过解冻食品。用中等热度解冻食品,偶尔加以搅拌,能加快解冻速度。

*在给宝宝喂食前,要确保已经搅拌均匀,不会有的部分过凉有的部分过烫。我每次总是拿食物碰碰我的上嘴唇。要是尝到了太烫的食物,会让宝宝对用勺子盛给他的食物不再信任。你也可以用手指舀食物,更能控制食物的温度。

*微波炉加热会让食品冷热不均,有时会烫到宝宝,因此不推荐用。如果你选择用微波炉加热,可以用小火力,一定要仔细搅拌均勻,在给宝宝吃之前你先尝尝。

*为了避免浪费,每次喂的分量不要太多。如果宝宝还想吃,再用干净的勺子盛一点。没吃完的可以再冷藏两天,但必须没沾过口水才行。

有些宝宝根本不吃“婴儿食品”,如果你的宝宝愿意吃各种不同质地的食物,或较晚开始吃固体食物,不喜欢用勺子喂,或直接就跳到用手拿东西吃这个阶段,上述内容可以忽略。有些妈妈对自己做婴儿食品兴趣很大,有些则会把家人平常吃的东西用叉子压碎给宝宝吃。

市售嬰儿食品

市售食品很方便,相对来说也很经济、卫生、易于食用,包装的分量刚好,吃剩还可继续保存在冰箱,而且还会根据宝宝的咀嚼和吞咽能力提供不同质地的食物。如果你打算给宝宝吃市售婴儿食品,请打电话向制造商询问下列问题:*该食品是否含有农药,是怎么处理农药残留的?

*使用的蔬菜水果新鲜度如何?

*保质期多长?

*该食品含有添加剂吗?

消费者的质疑有助于提高市售食品的质量水准。父母应该为孩子的营养尽一份力。

拿出杯子来

“引入”杯子,让宝宝慢慢地、顺利地从妈妈的乳房或奶瓶转向杯子。从吮吸到啜饮,需要完全不同的嘴部动作和更好的吞咽能力。

宝宝的杯子会漏水

因为挺舌反射在这个阶段还没有完全消失,突出的舌头会妨碍嘴唇紧闭,让喝进的液体从宝宝嘴角流出来。大多数宝宝要到1岁以后,才会懂得如何让杯缘和嘴唇间没有缝隙。除了边喝边流外,这个阶段的宝宝用起杯子来还挺烦人的。他们还不能轻轻地放下杯子,很有可能把杯子摔在桌上或地上,或是放歪了,而不是轻轻地放正。就宝宝的发育阶段来说,他会想去尝试把杯子里的东西往外倒的乐趣。下面介绍如何减少用杯子带来的麻烦:*替宝宝拿着杯子,直到他学会如何自己拿。

*如果宝宝嘴角流得过多,就给

他一个有紧盖和小吸嘴的训练杯。

*用底部较沉的杯子,不会轻易翻倒。

.用两边有把手的塑料杯,容易抓握。

*杯子的底部要宽,放的时候比较稳。

*系一块吸水性强或能防水的围兜保护宝宝的衣服。

*杯子里一次只放少量的奶或果汁。

有紧盖和小吸嘴的训练杯.最适合初学用杯子的宝宝。

何时开始用杯子

开始用杯子没什么特定的年龄,新生儿也可以学着用柔软的塑料杯。如果比较早开始让宝宝学用杯子,如五六个月大时,需要你开始时拿着杯子,慢慢地倒几滴奶在宝宝嘴唇间,然后停下来让他有时间吞咽,接着再继续。要注意观察宝宝喝够了或不想喝的信号。当宝宝无须手扶就能自己坐直时(通常在6-8个月),他们就经常想“自己来”,不要别人帮忙。你就需要一个带盖的杯子。

很多喂母乳的妈妈更喜欢跳过奶瓶这个阶段,直接过渡到用杯子喂食。如果你1岁的宝宝仍拒绝用杯子,而你正打算断奶,可以用如下方法让他爱上杯子:买一个塑料玩具杯让他玩耍。为了帮他克服对杯子的恐惧,你让他看着全家人围坐在一起用杯子的愉快情景。把杯子放在桌子上宝宝够得着的地方,当你拿杯子时,注意看,他也会去拿他自己的。这就乂一次贏得了餐桌上的胜利。起先在杯子里倒一些稀释的果汁,而不是什么可疑奇怪的白色东西。

喝什么

除了吃对固体食物外,宝宝还要喝适当的液体。下面告诉你怎么开始。

有关果汁的建议

何时开始?当宝宝刚开始能用杯子时,给他喝稀释的果汁,这一般是在9个月左右。

喝什么果汁?白葡萄汁对婴儿肠胃最友好,因为它的糖很容易吸收。梨、苹果和葡萄汁也是不错的开头之选。有些宝宝喝多了李子汁、梨汁和苹果汁之后会肚子疼或拉肚子。如果喝过量(一天超过350毫升),果汁里的糖分会对结肠产生刺激作用。橙汁、柚子汁和梓檬汁对宝宝来说太酸了,通常会被他们拒绝。蔬菜汁虽然营养比果汁好,但由于味道欠佳,通常不是宝宝的最爱,除了胡萝卜汁。

喝多少?因为果汁不如母乳和奶粉易饱,因此宝宝能喝下更多的果汁而不觉得撑。推荐饮用100%纯果汁:*6-12个月:每天100毫升*1-4岁:每天200毫升

果汁要稀释,建议在纯果汁里添加等量的水。把喝果汁作为补充水分的一种方式,当宝宝吃了固体食物的时候就会需要。

了解产品标签。买那种标着“100%果汁”的果汁。不要买“饮料”或“果汁饮料”,这些里面只含有10%~20%的果汁,却有很多甜味剂,如糖和玉米糖浆。

不要在夜里喝果汁。不要让宝宝躺下睡觉时嘴里还衔着果汁瓶。人睡时,唾液的分泌和天然清洁功能都下降了,糖汁整夜地浸泡牙齿,极易腐蚀牙齿,导致蛀牙,这被称做“果汁瓶综合征”。如果宝宝喜欢吮着果汁瓶睡觉,那等他一睡着就把瓶子拿走,并在第二天早上他醒来时立即给他刷牙。到了晚上就给宝宝喝加了更多水的果汁,越加越多,直到勉后宝宝习惯了全是水的“果汁”,这个计谋我们叫做“逐渐淡化”。

还不要喝牛奶

美国儿科学会营养委员会建议母乳或配方奶至少要喂到宝宝1岁,在此前不要把牛奶作为饮料(如果宝宝对乳制品过敏则应更晚)。在宝宝肠胄越来越适应多种固体食物时,给他喝有可能过敏的牛奶是很不明智的。

如果你不再喂母乳,让宝宝喝铁强化配方奶,直到1岁以后<如果宝宝对乳制品过敏,还应该喝更久。配方奶比牛奶更符合宝宝的营养需求。配方奶的成分与母乳更为接近,含有所冇必要的维生素。大部分配方奶也会添加这个年纪的宝宝最需要的铁质.奶粉比牛奶贵得多,但如果把维生素和铁的价钱算进去,实际价钱比牛奶也贵不了多少。也许把奶粉看成“奶”,能让你不那么急于转向给宝宝喝牛奶。(见本书第255页关于牛奶优缺点的更多讨论。)只喝奶不吃固体食物的宝宝快到1岁时,大多数吃奶粉的宝宝每天大概要消耗一升的配方奶,同时从固体食物中获取一半的营养。而有些宝宝一定要喝奶粉,每天喝1.2~1.5升甚至更多,但对固体食物不感兴趣,体重也在继续增加。这些宝宝怎么办呢?相关建议见第242页的“给宝宝减肥的7个方法”。

而有的宝宝一直吃母乳,明显肥胖,但还想继续喝,拒绝任何别的食物。对这种宝宝,父母们不必担心。母乳在6个月以后脂肪含量自动下降,等到宝宝长大些,进入活动量大的幼儿期后,这些多余的婴儿脂肪大部分会被消耗掉。

宝宝的第一份乳制品

如果没有对乳制品过敏的家族病史,你的宝宝也不是一般的过敏体质,虽不能喝牛奶,但在9~12个月时也可以尝试一些乳制品,如酸奶、奶酪和白软干酪。酸奶拥有牛奶所有的营养,但问题却少很多。酸奶是往牛奶甲.添加益生菌而做成的,这些益生菌使牛奶发酵,把乳糖分解成单糖,使之更容易被吸收——尤其适合拉肚子逐渐好转的宝宝。牛奶蛋白质也在发酵的过程中发生了改变,使酸奶的过敏性降低。大多数宝宝在9个月左右能喝酸奶。要想让酸奶有水果味,你可以在原味酸奶里添加些新鲜水果或无糖果酱,而不是喝市售的添加了很多甜味剂的果味酸奶。不要加蜂蜜,等宝宝1岁以后再说。